在日常生活中,人们常常认为吃药是一件简单的事情。比如头痛时吃一片止痛药,感冒时喝一瓶止咳糖浆。然而,你是否知道,每年因不合理用药引发的健康问题在我国已超过百万例?从轻微的恶心呕吐到严重的肝肾损伤,甚至危及生命的情况也时有发生。
了解处方药与非处方药的区别
非处方药(Over-the-Counter Drug,简称OTC)是指无需医生开具处方即可自行购买和使用的药品。例如感冒、发烧、咳嗽、头痛的药物,以及一些外用药和维生素等。
根据药品的安全性不同,非处方药分为甲类和乙类。甲类非处方药一般可在药店购买,而乙类非处方药则可以在经过批准的超市、宾馆或百货商店中买到。

处方药(Prescription Drug)则是必须由执业医师或助理医师开具处方才能购买和使用的药物。这类药物通常包括注射剂和大部分抗生素制剂。
服药前务必仔细阅读说明书
拿到药品后,很多人会直接拆开包装服用,把说明书放在一边。其实,药品说明书就像是“用药指南”,其中包含了许多安全用药的重要信息,以下几点尤其需要关注:

01
通用名和成分是关键
通用名是药品在全国范围内的正式名称,如布洛芬、奥司他韦等。而商品名则是药厂为产品取的特定名称,如美林、达菲等。

明确药品的主要成分,有助于避免同时服用多种同类药物导致的过量风险。例如,某些感冒药中含有对乙酰氨基酚,若同时服用多种药物,可能引发肝损伤。
02
查看适应症
在选择非处方药时,要确认自己的症状是否与说明书上的描述相符。但需要注意的是,相同症状可能是由不同疾病引起的,比如咳嗽可能是感冒、药物反应或心衰所致。因此,在不确定病因的情况下,建议咨询医生或药师。
03
明确用法和用量
儿童用药剂量该如何计算?
成人剂量 × 体重比例 = 儿童剂量?(错误)
成人剂量 ÷ 2 = 儿童剂量?(错误)
儿童用药应按照说明书中的年龄、体重或体表面积来计算。老年人也可能需要调整剂量,特别是肝肾功能不全者更应遵医嘱。
“空腹”通常指饭前一小时或饭后两小时,“饭后服用”一般是在餐后半小时。特殊剂型如缓释片、肠溶片不能掰开或咀嚼,以免影响药效或刺激肠胃。
04
注意药物相互作用
说明书上会列出该药与其他物质同服可能带来的危害。建议在就医或购药时,主动告知医生或药师正在使用的其他药物和保健品。
其他药物:尤其是慢性病药物(如抗凝药、降压药、降糖药)、抗生素、非甾体抗炎药等。
食物/饮品:如“服药期间禁止饮酒”;“不宜与牛奶同服”(影响四环素类、喹诺酮类吸收)。
中草药/保健品:如银杏叶可能增加出血风险。
05
不良反应和禁忌不可忽视
说明书列出的“可能发生的副作用”并非一定会出现,但提前了解能帮助做好应对准备。例如某些抗生素可能导致头晕,服药后不应开车。如果出现说明书中提到的症状,或出现皮疹、呼吸困难、血尿、持续呕吐等,即使未在说明书中提及,也应立即停药并咨询医生。
禁忌症是用药的红线。例如标注“孕妇禁用”的药物,备孕女性应特别注意。
06
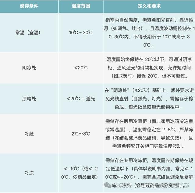
注意保存条件
部分药品对储存环境有特定要求,应严格按照说明书规定存放,否则可能导致药效降低甚至失效。

特殊人群用药需格外小心
01
老年人
1.减少用药种类:老年人尽量避免同时使用多种药物。
2.注意药物之间的相互作用:避免因药物叠加产生不良反应。
3.个体化治疗:根据自身情况调整剂量,严格遵循医嘱。
4.密切观察身体状况:发现异常及时处理。
02
儿童
1.优先选择适合儿童的药物:儿童生理特点与成人不同,家长应选择专用药物。
2.注意剂量调整:根据年龄、体重等因素确定剂量,避免过量。
3.避免滥用抗生素:抗生素不是万能的,不应擅自使用。
4.密切关注不良反应:一旦发现异常,应及时就医。
03
孕妇
1.避免不必要的用药:用药前应由医生评估,遵循“能不用就不用”的原则。
2.选择安全性高的药物:尽量避免使用新药或副作用大的药物。
3.控制剂量和疗程:严格按照医嘱用药。
4.了解药物禁忌:避免使用可能造成胎儿畸形的药物。
04
肝肾功能不全者
1.选择对肝肾影响小的药物。
2.根据功能情况调整剂量,防止药物蓄积。
3.定期监测肝肾功能。
4.严格遵医嘱用药。
原标题:《药品安全宣传周 | 吃药无小事,常识要知道》
阅读原文
来源:谢雪连
(本文来自澎湃新闻,更多原创资讯请下载“澎湃新闻”APP)